
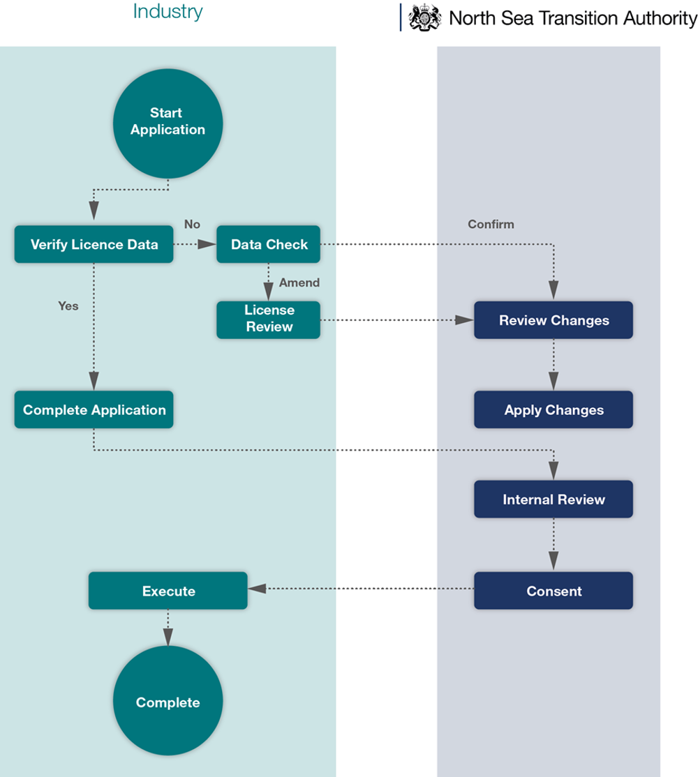
The Petroleum E-business Assignments and Relinquishment System (PEARS) is the NSTA’s portal-based licence administration system.
It was designed to make the administration of the NSTA’s Petroleum Production Licences more efficient for industry as well as for the NSTA, and to raise confidence in the NSTA’s records, whilst continuing to provide accustomed levels of security and confidentiality. PEARS is part of the Energy Portal and handles:
- Licence assignments
- Licence (Exploration) Operator and Field Operator approvals
- Beneficial interest changes (including field interests and management of subareas)
- Licence administrator changes
- Licence determination
- Surrender of licensed acreage
- Data confirmations and corrections
PEARS provides both security and ease of use by enabling licensees to deal with casework for their Production Licences without the need for paper documents.
To use PEARS you need a Portal account, to obtain an account follow the PEARS user guidance document below.
Once you have an account, you will see a new link (Licensing Portal PEARS) on the left-hand sidebar when you enter the Portal, and clicking this link will take you into PEARS.
If you need access because a registered user has added you to a case-processing team, and you already have an account, you will now be able to access the case (but nothing else in PEARS).
Please note: From 1 October 2024, card payments will be the only means of payment for applications submitted via the UK Energy Portal. This is in line with NSTA’s new requirement for payments to be made upfront before applications are reviewed and services are delivered. We have published more information about this under news and articles. Please see here.
Contacts
General Contact
Email: approvals@nstauthority.co.uk
UK Energy Portal Support Line
Telephone: 0300 067 1682
Email: ukop@nstauthority.co.uk
PEARS overview
PEARS is the NSTA’s portal-based licence administration system. It was designed to make the administration of the NSTA’s Petroleum Production Licences more efficient for industry as well as for the NSTA, and to raise the confidence that can be reposed in the NSTA’s records, whilst continuing to provide accustomed levels of security and confidentiality.
PEARS handles applications for new offshore and onshore production licences (those with either of the prefixes ‘P’ or ‘PEDL’). It is only made available during a licensing opportunity (usually a Licensing Round, occasionally an Out-of-Round invitation).

The PEARS screens are designed to act as a wizard, guiding the user through the process of applying for NSTA consent to various types of transaction.
PEARS Documents
Click on the items on the left to download.
PEARS Documents
-
Quick guide to processing a new assignment through PEARS DOCX - 25kb
-
PEARS team setup and access guidance DOCX - 279kb
-
PEARS - Security, Accounts and Roles DOCX - 30kb
-
Contact pro-forma for the PEARS licensing system DOCX - 38kb
-
Pears Industry User Guidance V17pdf PDF - 5mb
Click on the items on the left to download.